在工业密封领域,含预硫化SBR丁苯橡胶的无石棉垫片凭借其特别的可控自膨胀特性和环保优势,正成为替代传统石棉材料的优选之一。这类材料在接触流体介质时,通过纤维与橡胶的协同作用产生膨胀,形成紧密密封,尤其适用于低螺栓负载工况(如塑料法兰或易变形连接面)。以下是其核心特性、主流型号及应用场景的全面解析:
核心特性

1. 可控膨胀密封垫片材料的密封性:
预硫化的SBR丁苯橡胶与纤维材料、耐高温填料的复合结构,在接触水、蒸汽或化学介质后,材料轻微膨胀,填补法兰面的微小缺陷,显著降低泄漏风险。这种材料垫片厚度的增加只发生在接触流体中的垫片内边缘。升温后材料会被硫化因而减缓了进一步膨胀,会产生全硫化现象加强了密封性能。
2. 低螺栓负载适应性:
优异的压缩回弹性和低压缩应力需求,使其在螺栓预紧力较低时仍能维持可靠密封,减少法兰变形风险。
3. 耐介质与耐温性:
- 耐油、耐酸碱、耐高温
- 适用于润滑油、燃油、蒸汽、空气、海水等复杂介质。
4. 环保与安全性:(附RoHS、REACH)
无石棉设计符合国际环保标准,可出口至欧美等严格监管地区。
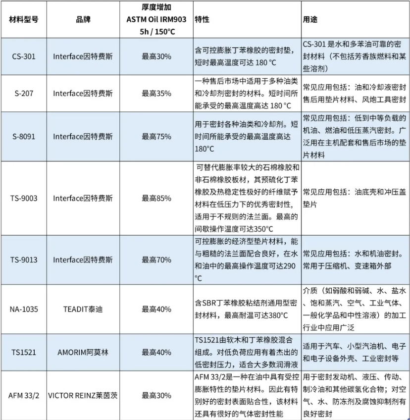
主流可控膨胀密封垫片材料型号与品牌推荐


行业应用场景

1. 石化与能源:炼油厂法兰、天然气管道密封,耐受高压蒸汽和腐蚀性介质。推荐材料:TS-9003,NA-1035、TS1521等
2. 船舶与海洋工程:海水冷却系统、燃油管路,抗盐雾腐蚀且适应动态载荷。推荐材料:TS-9013、CS-301、NA-1035、TS-9003
3. 汽车与航空:汽车轮毂端盖、发动机油封、液压系统,耐高温且减少螺栓疲劳,风炮工具。推荐材料:S-8091、TS1521、S-207、TS-9003、AFM33/2
4. 空气压缩机、各种机械设备:空压机机头和阀板垫片应用需要耐高温;而曲轴箱应用需要良好的油密封性。推荐材料:TS-9016、TS-9003、TS-9013
SealTex索拓代理的美国InterFace因特费斯、西班牙MONTERO标牌、葡萄牙AMORIM阿莫林、德国VICTOR REINZ莱茵茨、奥地利TEADIT泰迪等还可提供含SBR丁苯橡胶粘接剂的其他无石棉密封材料型号,可满足客户各类工况需求。
例如:美国InterFace因特费斯:PF-6S、PF-4S、S-209、TS-9006、TS-9016、HFL-781、SV-360等葡萄牙AMORIM阿莫林:TS1237、TS1801、TS3740、TS4600、TS5500、TS5600、TS7090等奥地利TEADIT泰迪:NA-1080、NA-1020等西班牙MONTERO标牌 BELPA: CSA-56
结语
关注公众号